近日,由中国计算机学会(CCF)主办的2024年全国大学生虚拟现实创新设计竞赛全国总决赛结果揭晓,我校建筑工程学院PassGame团队夺得全国三等奖。

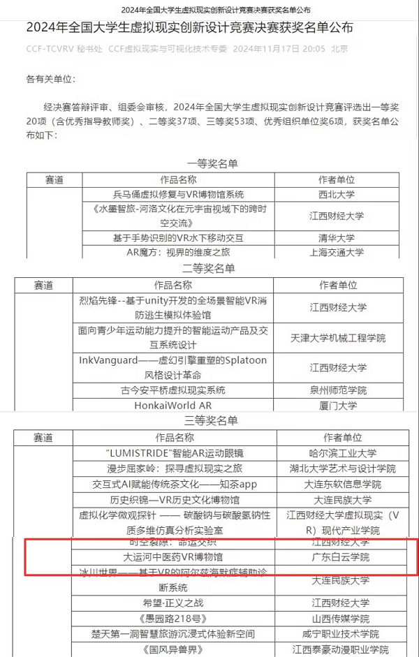
获奖名单
2024年中国计算机学会虚拟现实创新设计竞赛吸引了清华大学、上海交通大学、香港科技大学、北京航空航天大学等众多国内高校参与。我校建筑工程学院A24级土木工程2班的林家烨与大数据计算机学院24级虚拟现实1班陆晓桐共同组团队参赛。林家烨作为主力队员,从项目开发、创意设计及演示等各环节,经过多轮精心打磨,其决赛作品《大运河中医药VR博物馆》,在华侨大学举办的全国总决赛中,以其独特的创意和深刻的文化内涵,赢得了评委和观众的一致好评。该项目通过虚拟现实技术,将玩家带入一个充满历史韵味的虚拟博物馆空间,深入学习大运河文化带的中医药知识,了解中医药名家故事,感受古人的智慧与传承。玩家仿佛穿越时空,与大运河地区的船运药材商交流,体验商贸繁荣和文化交流,同时还能亲身体验药材种植过程,深刻理解中医药的来之不易。
林家烨在此次竞赛的卓越表现,充分展示了建筑工程学院学生在多领域综合创新能力上的优势。他凭借自己在专业学习上的优势,将空间设计、文化传承与现代科技相结合,为团队的成功奠定了坚实的基础。


林家烨、陆晓桐参赛团队
本次林家烨小组能在全国性的竞赛中与像清华大学、上海交通大学、香港科技大学、北京航空航天大学等国家的一流大学同台竞技并获得三等奖,是对我校注重跨学科复合型人才培养的高度肯定,也是说明了我校在虚拟现实及新兴科技教育领域迈出的坚实一步。建筑工程学院始终致力于推动技术与文化相结合的创新实践,在专业教学上注重理论与实践结合,培养学生多元化的思维能力和技术应用能力。
我们对两位学子在竞赛中的卓越表现感到无比自豪,并对他们在未来的学术探索和技术创新中充满期待。期待他们在未来的学术探索与技术创新中继续创造佳绩,再次祝贺他们取得的荣誉!(图文/建筑工程学院林家烨、赵研延 )